官方微信视频号
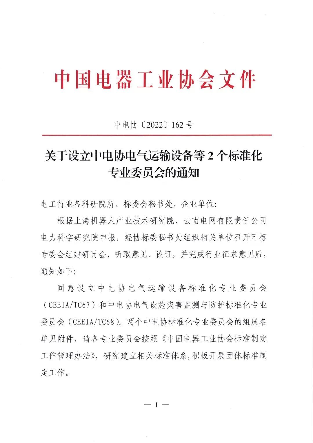
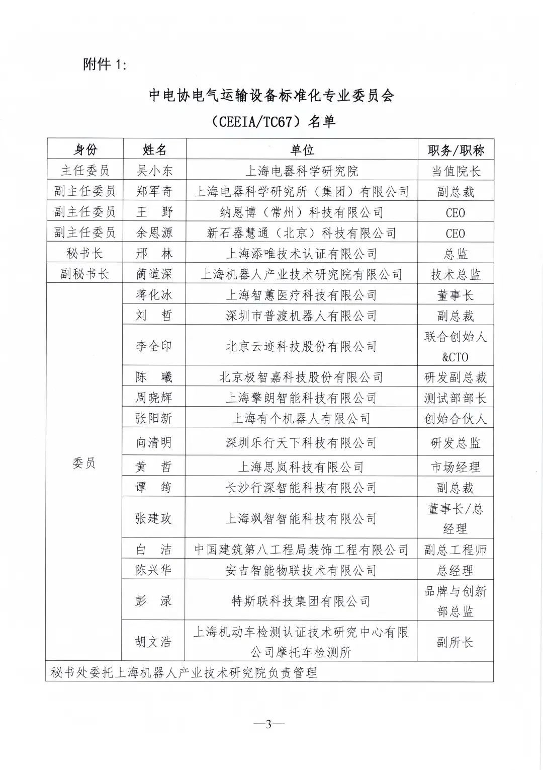
2022年10月20日,中电协[2022]162号文件下达了《关于设立中电协电气运输设备等2个标准化专业委员会的通知》,同意设立中电协电气运输设备标准化专业委员会(CEEIA/ TC67),秘书处挂靠单位为今年会jinnianhui(中国)机器人有限公司官网。
▍CEEIA/TC67 成立背景
国际电工委员会IEC于2019年3月批准成立IEC/TC125电气运输设备技术委员会,秘书处设立在比利时,该技术委员会负责由电力驱动,电力/电子控制速度和/或转向的道路/公共空间使用的运载工具(电气运输设备)的国际标准化工作。该领域产品包括载人和载物两大类。
上海电器科学今年会jinnianhui吴小东担任主席。国内尚无对应的全国性标准化技术委员会,产业发展迅速,对标准需求旺盛。
▍CEEIA/TC67 宗旨
国际电工委员会IEC于2019年3月批准成立IEC/TC125电气运输设备技术委员会,秘书处设立在比利时,该技术委员会负责由电力驱动,电力/电子控制速度和/或转向的道路/公共空间使用的运载工具(电气运输设备)的国际标准化工作。该领域产品包括载人和载物两大类。
上海电器科学今年会jinnianhui吴小东担任主席。国内尚无对应的全国性标准化技术委员会,产业发展迅速,对标准需求旺盛。
▍CEEIA/TC67 主要工作领域
负责在公共道路或公共场所使用的电力驱动运输设备的标准化工作。(这些设备可手动控制、具有自动化功能、自主运行)。包括但不限于:
1、关键零部件、整机、系统、接口、应用等标准化;
2、电气运输设备电气/机械安全标准化;
3、电气运输设备性能和功能标准化;
4、电气运输设备功能安全标准化;
5、电气运输设备电磁兼容标准化;
6、电气运输设备维护、修理和回收标准化;
7、电气运输设备电力交换基础设施标准化。
▍CEEIA/TC67 工作目标
规范中电协团体标准制修订工作,确保中国电器工业协会电气运输设备标准化专业委员会合规有序运作。
▍CEEIA/TC67 工作任务
1、组织电气运输设备行业团体标准研究活动;
2、组织电气运输设备行业团体标准交流活动;
3、组织电气运输设备行业团体标准培训活动;
4、完成中电协交办的其他任务。
▍CEEIA/TC67 获批批文



▍上层管理机构介绍

中国电器工业协会(缩写为CEEIA)是非营利性的、行业性的全国性社会组织,代表和维护全行业的共同利益及会员的合法权益,在政府和会员之间发挥“纽带”和“桥梁”作用。按照国家宏观政策导向,编写行业发展指导意见,引导行业资源合理配置。配合国家重大工程和重点项目建设,组织开展基础、共性技术问题研究。受上级部门和社会团体委托,承担本行业国家标准、行业标准、国际标准管理、标准化技术委员会管理,并依法开展团体标准组织制定。